With the development of emerging technologies such as the 5th-generation mobile communication technology, the Internet of Things and artificial intelligence, more and more diversified portable consumer electronic products have been brought into the lives of users with rich application experience, which has also continuously improved the reliability requirements of users for the port plug-and-play application of electronic products.
Take the application of smart watches and smart bands as an example: The adapter is connected to the host computer through the pogo pin of the charging base to charge. In order to prevent the exposed pogo pin from being damaged by short circuit, the fuse is often used on the charging base for overcurrent protection and short circuit protection; and the independent OVP&OCP ICs is used in host port for surge protection and hot plug protection.
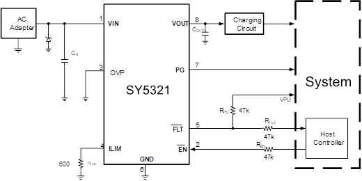
In order to improve the reliability of the product's port protection, Thinkplus Semiconductor has launched an OVP&OCP port protection IC with eFuse function, i.e. SY5321. It is a highly integrated OVP&OCP IC with a combination of input under-voltage and over-voltage protection, abnormal load current protection, and over-temperature protection. SY5321 is used at the front end of charging circuits or low-voltage systems to avoid the impact of abnormal input faults on lithium-ion batteries or low-voltage systems and can withstand high input voltages up to 30V.
When the input voltage exceeds the over-voltage protection threshold, the internal MOSFET will be turned off within 50nS to protect the back-end low-voltage system from being affected by abnormal high input voltage. The IC can control the input current flow through the external resistor between ILIM and GND to prevent the low-voltage system from over-current input. At the same time, the IC will also shut down the MOSFET to stop power supply when the chip temperature exceeds the over-temperature protection threshold. When SY5321 is under the control of processor, the host can obtain the IC’s working condition through the FLT status.
Product features of SY5321
l 30V absolute maximum input voltage
l Accurate input over-voltage protection
l Input OVP delay time < 50nS
l Soft-start to prevent surge currents
l Current output up to 3A
l External resistor with over current protection (OCP) and ±10% accuracy
l Application of eFuse
l Thermal shutdown
l EN function
l FLT status indication
l DFN-2x2-8L package

(SY5321 Typical Application Diagram - Port Input Protection)

(SY5321 Typical Application Diagram - eFuse Application)
Typical applications of SY5321 include but are not limited to smart watches, smart bands, TWS cradles, MP3 players, mobile phones and other portable electronic products. If you are interested in this product, please contact relevant agents or shopping windows to apply for development boards and samples.

(SY5321 Typical Application)